太阳集团1088vip(百度)有限公司
聊大首页
本站首页
机构设置
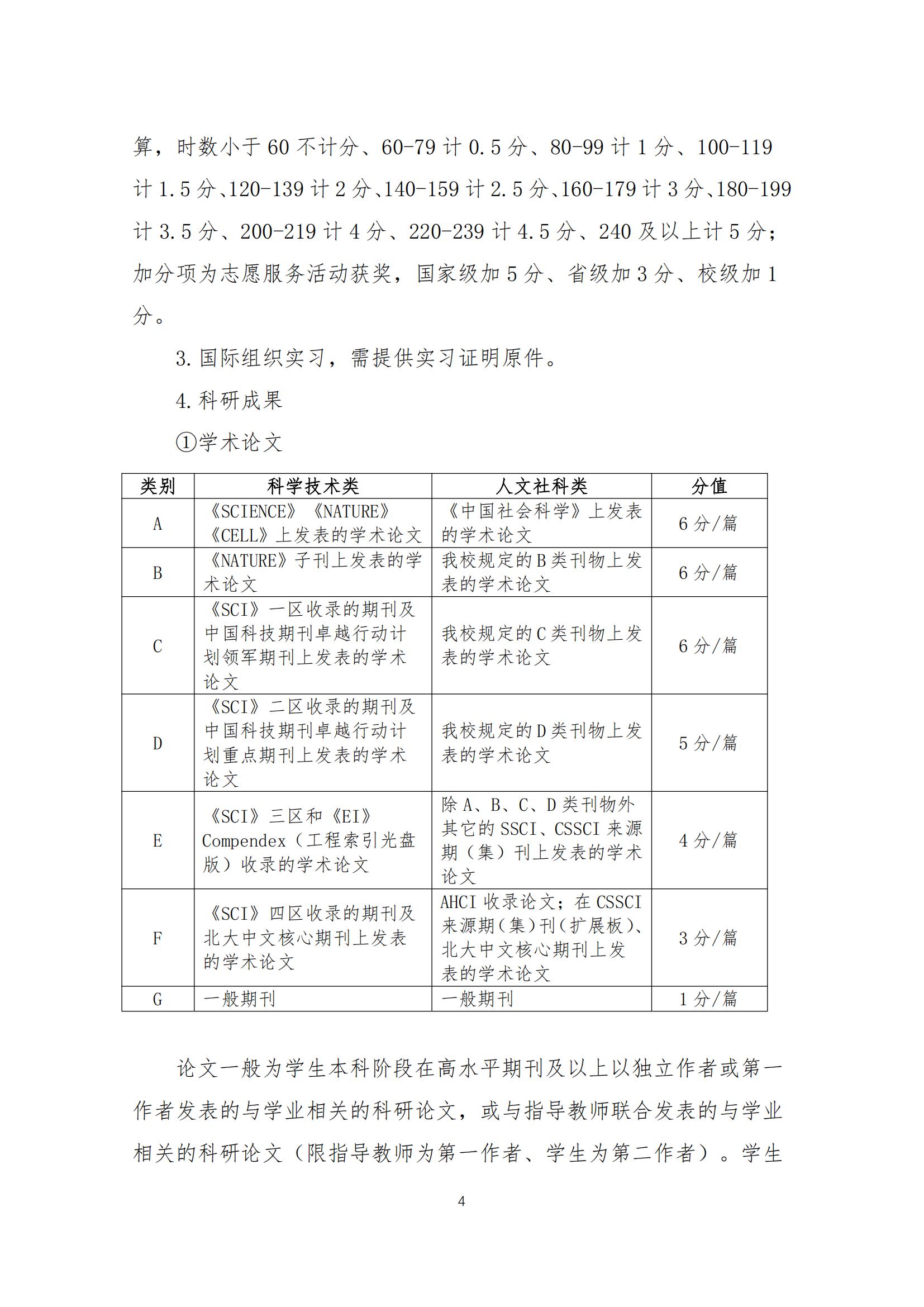
教务管理
质量评估
实践教学
教学研究
办事流程
太阳集团1088vip
资料下载
联系我们
您当前位置:
首页
»
通知公告
»
太阳集团1088vip2026 年推荐优秀应届本科毕业生免试攻读 “优师计划”工作实施细则
相关附件
附件1:2026年“优师计划”推免生综合评价成绩情况表.docx
附件2:2026年“优师计划”推免生学习成绩汇总表.doc
附件3:2026年“优师计划”学生发展素质评价得分统计表.xlsx
附件4:太阳集团1088vip2026年普通推免申请表.docx
【
打印此文
】【
关闭窗口
】【
复制链接
】