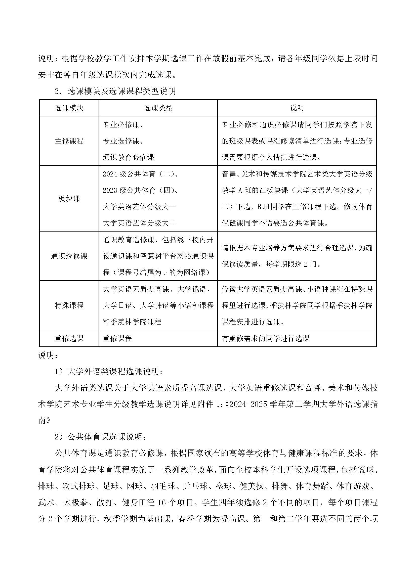
太阳集团1088vip(百度)有限公司
聊大首页
本站首页
机构设置
教务管理
质量评估
实践教学
教学研究
办事流程
太阳集团1088vip
资料下载
联系我们
您当前位置:
首页
»
教务管理
»
太阳集团1088vip2024-2025学年第二学期网上选课工作的通知
相关附件
附件1:《2024-2025-2学期大学外语选课指南》.docx
附件2:《太阳集团1088vip2024-2025学年第二学期公共体育课选课说明及时间安排》.docx
附件3:《太阳集团1088vip2024-2025学年第二学期通识选修课开课安排》.xlsx
【
打印此文
】【
关闭窗口
】【
复制链接
】